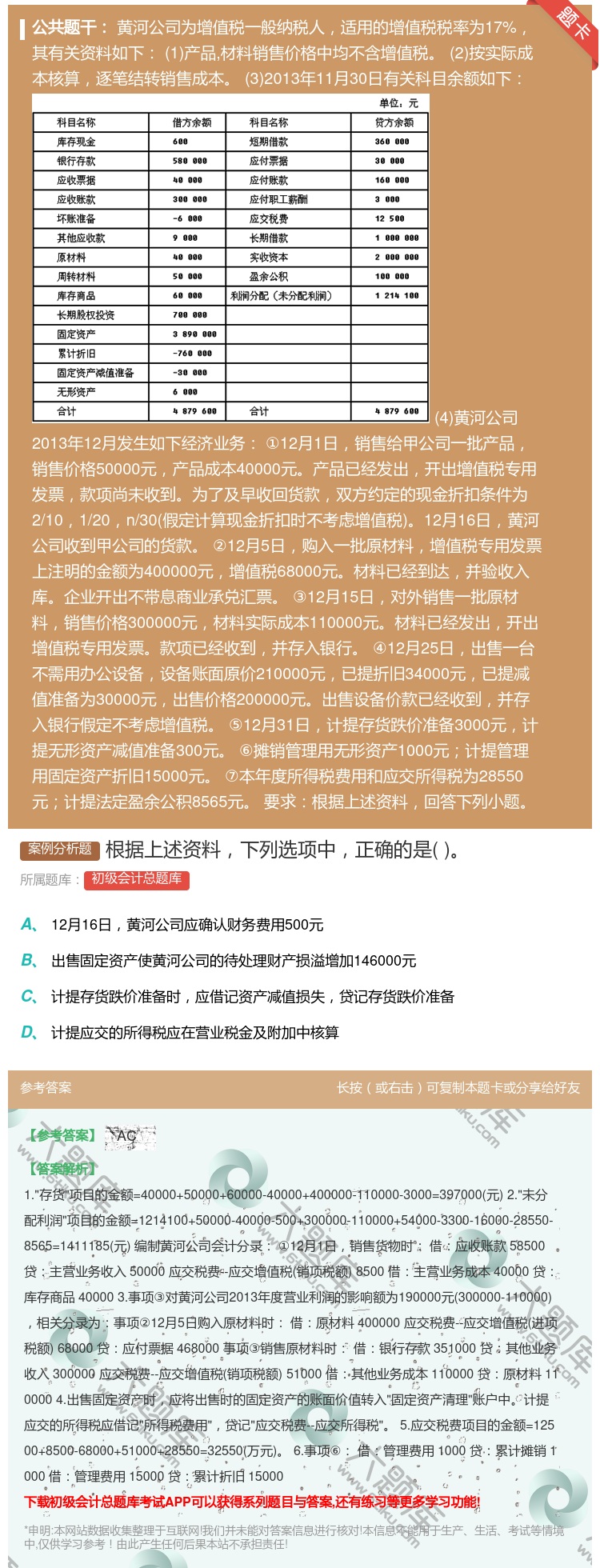
根据上述资料,下列选项中,正确的是( )。
注意事项:
本内容均收集于互联网,版权等归原权属方所有,仅供网友学习交流,未经权属方书面授权,请勿作他用. 若发现本图侵犯了您的权益,请联系我们快速处理,感谢您对互联网分享方式的理解与配合。
相似内容
-
月末完工产品的总成本为
-
下列关于产品成本计算方法的运用的表述中正确的有
-
制造费用与管理费用不同本期发生的管理费用直接影响本期损益而本期发生的制造费用不一定影响本期的损益
-
某公司生产A产品和B产品A产品和B产品为联产品4月份发生加工成本1200万元A产品和B产品在分离点上的数量分别为700个和300个采用实物数量法分配联合成本A产品应分配的联合成本为万元
-
某企业生产B产品属于可比产品上年实际平均单位成本为100元上年实际产量为1800件本年实际平均单位成本为98元本年实际产量为2000件则本年B产品可比产品成本降低率为
-
如果期末在产品成本按定额成本计算则实际成本脱离定额的差异会完全由完工产品负担
-
月初在产品费用本月生产费用本月完工产品费用和月末在产品费用4者之间的关系用公式表示为月末在产品费用+本月生产费用=完工产品费用+月初在产品费用
-
AB两种产品共同消耗的燃料费用为9000元.AB两种产品的定额消耗量分别为500千克和400千克则按燃料定额消耗量比例分配计算的A产品应负担的燃料费用为元
-
下列针对副产品及副产品成本的分配说法中正确的有
-
联产品是指使用同种原料经过同一生产过程同时生产出来的两种或两种以上的主要产品
-
A公司生产甲产品和乙产品甲产品和乙产品为联产品10月份发生加工成本1600万元甲产品和乙产品在分离点上的数量分别为1200个和800个采用实物数量法分配联合成本乙产品应分配的联合成本为万元
-
企业生产工人的医疗保险费养老保险费失业保险费工伤保险费和生育保险费等社会保险费应当计入生产成本
-
某企业A产品经过两道工序加工完成A产品耗用的原材料在开始生产时一次投入生产成本在完工产成品和在产品之间分配采用约当产量比例法2014年2月与A产品有关的资料如下1A产品单位工时定额100小时其中第一道工序60小时第二道工序40小时假定各工序内在产品完工程度均为50%2本月完工产成品600件月末在产品数量为第一道工序200件第二道工序300件2014年2月A产品在产品约当产量为件
-
适合供水企业采用的成本计算方法是
-
在平行结转分步法下只计算
-
A完工产品负担的直接材料成本为万元
-
下列各项中应计入企业产品城本的有
-
辅助生产费用进行两次或两次以上分配的分配方法有
-
下列各项中不属于产品成本计算基本方法的是
-
下列说法正确的有
-
乙产品完工产品应负担的直接材料成本为元
-
某企业2013年可比产品按上年实际平均单位成本计算的本年累计总成本为4500万元按本年计划单位成本计算的本年累计总成本为4000万元本年累计实际总成本为4200万元则可比产品成本的降低额为万元
-
辅助生产成本采用计划成本分配法分配时辅助生产成本实际发生的费用与按计划单位成本分配转出的费用之间的差额采用简化计算方法全部计入管理费用
-
成本计算分批法的特点有
-
平行结转分步法的特点有
-
下列关于分批法的说法中正确的有
-
某企业A产品的单位成本为100元其中原材料60元直接人工25元制造费用15元则A产品中制造费用的构成比率为
-
产品成本计算不定期一般也不存在完工产品与在产品之间费用分配问题的成本计算方法是
-
某企业生产的产品需要经过若干加工工序才能形成产成品且月末在产品数量变动较大产品成本中原材料所占比重较小宜采用在产品按固定成本计算法
-
采用交互分配法分配辅助生产费用时对外分配的辅助生产费用应为交互分配前的费用加上交互分配时分配转入的费用
-
某工业企业只生产一种甲产品本月在生产过程中发现不合格产品一批只能降价出售降价损失1000元不可修复废品一批该批废品的成本构成为直接材料5000元直接人工3000元制造费用2500元废品残料计价1200元已回收入库应收过失人赔偿款2000元假定不考虑其他因素本月废品的净损失为元
-
某企业采用简化分批法计算产品成本下列表述正确的有
-
下列关于成本计算分步法的表述中正确的是
-
根据资料1和资料2本月末在产品成本为万元
-
在不单独核算停工损失的企业中应由本期产品成本负担的停工损失应直接反映在生产成本科目中
-
辅助生产费用按计划成本分配法分配计入基本生产成本的费用与其他分配方法分配计入本生产成本的费用总额相同
-
月末A产品的在产品成本为元
-
甲产品月末在产品只计算原材料费用该产品月初在产品原材料费用为7200元本月发生的原材料费用4200元原材料均在生产开始时一次投入本月完工产品200件月末在产品100件据此计算的甲产品本月月末在产品原材料费用是元
-
成本核算的一般程序包括
-
某企业A产品经过两道工序加工完成A产品耗用的原材料在每道工序开始时一次投入生产成本在完工产成品和在产品之问采用约当产量比例法分配单位材料消耗定额100千克其中第一道工序40千克第二道工序60千克第二道工序在产品原材料完工程度为
-
下列各项中关于锅炉车间对辅助生产车间之外的分配正确的有
-
对业务1的下列表述中正确的是
-
下列各项中应当计入制造费用的有
-
有关B产品成本计算正确的是
-
主要产品单位成本表的分析只应选择成本超支较多的产品进行重点分析
-
在用同一种原材料同时生产出几种产品的联产品生产企业中无论是直接生产费用还是间接生产费用在分离前都不能直接计入某种产品成本
-
有关D产品成本计算正确的是
-
制造费用的分配通常采用的方法有
-
关于联产品和副产品下列表述中正确的有
-
下列各项中最终计入产品成本的有
-
根据资料1本月A产品负担的直接人工费用总计为万元
-
下列各种产品成本计算方法适用于大量大批多步骤生产且需要计算半成品成本的成本计算方法是
-
下列指标中属于产品成本构成比率的有
-
结转不可修复废品的生产成本应编制的会计分录是
-
企业本期发生的构成产品成本的费用包括直接人工直接材料制造费用均为直接费用
-
某生产车间生产A和B两种产品该车间共发生制造费用60000元生产A产品生产工人工时为3000小时生产B产品生产工人工时为2000小时若按生产工人工时比例分配制造费用A和B两种产品应负担的制造费用分别为元
-
以下关于产品成本分析方法的说法中正确的有
-
采用逐步结转分步法如果半成品完工后要通过半成品库收发在半成品入库时应借记科目贷记生产成本一基本生产成本科目
-
某产品由三道工序加工而成原材料在每道工序开始时投入各工序的材料消耗定额分别为20千克30千克和50千克用约当产量比例法分配原材料费用时各工序在产品的完工程度计算正确的有
-
下列针对逐步结转分步法核算特点的说法中正确的有
-
下列属于联产品成本的分配方法有
-
如果是大量大批且多步骤生产的企业则应采用品种法计算产品成本
-
所有生产车间发生的各种制造费用一律通过制造费用科目核算
-
下列各项中影响单位产品所耗工时变动计算的因素有
-
单独核算停工损失的企业对于属于自然灾害导致的停工损失应转入
-
某企业A产品经过两道工序加工完成A产品耗用的原材料在生产过程中陆续投入生产成本在完工产成品和在产品之间采用约当产量比例法分配2013年6月与A产品有关的资料如下A产品单位材料消耗定额100千克其中第一道工序40千克第二道工序60千克假定各工序内在产品完工程度平均为50%第二道工序在产品原材料完工程度为
-
当企业经常对外销售半成品时不宜采用平行结转分步法
-
常用的产品总成本分析方法有
-
关于供气费用的分配说法不正确的是
-
如果企业定额管理基础好各月末在产品数量变动较大则该企业适宜采用的完工产品和在产品成本分配方法是
-
下列说法中正确的有
-
下列各项中属于生产费用在完工产品与在产品之间进行分配的方法有
-
某公司生产联产品甲和乙2014年5月份发生联合加工成本580万元分别生产了80吨的甲产品和70吨的乙产品若采用实物数量法甲产品的成本为万元
-
白色颗粒本月发生的材料成本为元
-
定额比例法适用于各项消耗定额或成本定额比较准确稳定但各月末在产品数量变动较大的产品
-
在确定完工产品与月末在产品费用的分配方法时应该考虑的条件有
-
影响可比产品成本降低率变动因素的有
-
采用简化分批法在各批产品完工以前产品成本明细账
-
下列各项对产品成本的分析方法中属于构成比率分析的是
-
下列各项中属于期间费用的是
-
下列各项中属于正确划分各种费用支出的界限的有
-
下列针对产品成本计算方法的综合运用说法正确的有
-
下列不属于废品损失核算内容的有
-
下列各项中属于企业成本项目中制造费用核算的内容的有
-
在售价法下联合成本在按分离点上每种产品的销售价格比例进行分配的要求每种产品在分离点上的销售价格有可靠的计量如果联产品在分离点上即可销售则可以采用销售价格进行分配如果这些产品尚需要进一步加工才可供销售则需要对分离点上的销售价格进行估计或按照可变现净值进行分配
-
品种法是指按照生产过程中各个加工步骤分品种为成本计算对象归集生产费用计算各步骤半成品和最后产成品成本的一种方法
-
下列各项中可以用于辅助生产费用分配的方法有
-
结转发出材料成本差异的会计分录为
-
下列说法正确的有
-
关于成本和费用的说法中错误的是
-
车间管理人员的工资不属于直接工资因而不能计入产品成本而应计入期间费用
-
辅助生产费用的交互分配是指
-
在基本生产车间只生产一种产品的情况下制造费用可以直接计入该种产品的成本在生产多种产品的情况下制造费用应采用适当的分配方法计入各种产品的成本
-
在制造成本法下以下各项支出中可以计入产品成本的有
-
2013年2月C产品在产品约当产量为件
-
辅助生产成本交互分配法的交互分配是指将辅助生产成本首先在企业内部
-
企业在只生产一种产品的情况下本期发生的构成产品成本的费用均为直接费用
-
采用在产品按定额成本计价法分配完工产品和月末在产品费用应具备的条件是
-
关于成本核算账户的设置说法错误的是
-
将辅助生产费用直接分配给辅助生产以外的各受益单位这种分配方法是
你可能感兴趣的试题
- 下列各项中属于成本差异中价格差异的有
- 某公司生产甲产品和乙产品甲产品和乙产品为联产品6月份发生加工成本600万元甲产品和乙产品在分离点上的数量分别为600个和400个采用实物数量分配法分配联合成本甲产品应分配的联合成本为万元
- 在产品的约当产量的计算正确的有
- 下列各项中应该记入制造费用科目的有
- 在采用平行结转分步法计算成本时以下表述中正确的有
- 下列各项中属于辅助生产费用分配方法的是
- 乙企业2013年成本为600万元销售收入为2400万元则该企业的营业收入成本率为
- 为正确核算产品成本下列属于应该正确划分各种费用支出的界限的有
- 某车间采用按年度计划分配率分配法分配制造费用该车间全年制造费用计划为3000元全年各种产品的计划产量为甲产品100件乙产品200件单位产品的工时定额为甲产品4小时乙产品3小时据此计算的该车间制造费用年度计划分配率是元/时
- 企业应对发生的所有因停工造成的损失予以计算
- 下列各项因素中不影响企业废品净损失计算的是
- 结转可修复废品净损失时应借记的科目是
- 下列各项中不属于产品成本计算方法的是
- 某公司在生产主要产品的同时还生产了某种副产品该种副产品可直接对外出售公司规定的售价为每公斤2000元6月份主产品和副产品发生的生产成本总额为1000万元副产品的产量为2000公斤假定该公司按预先规定的副产品的售价确定副产品的成本则副产品的成本为元
- 关于各工序在产品的完工程度下列表述不正确的是
- 直接材料成本差异形成的基本原因包括
- 关于辅助生产成本的归集下列说法正确的有
- 应计入产品成本但不能区分应由何种产品负担的费用应
- 采用平行结转分步法时完工产品与在产品之间的费用分配是
- 企业生产甲产品需使用K材料甲产品材料消耗定额为3.6千克每千克K材料的计划价格为60元6月份企业生产500件甲产品其定额材料费用为元
- 在约当产量比例法中核算在产品的原材料费用不需要计算在产品的约当产量
- 基本生产成本科目的月末余额表示基本生产车间在产品的成本
- 下列各项中计算正确的有
- 计划成本分配法分配辅助生产费用辅助生产车间的实际成本=待分配的辅助生产费用+分配转入数一分配转出数
- 甲产品为长江公司生产的主要产品其2013年直接材料成本有关资料如下表所示材料消耗量变动对2013年甲产品单位成本的影响为.
- 某工业企业下设供水供电两个辅助生产车间采用交互分配法进行辅助生产费用的分配2013年4月供水车间交互分配前实际发生的生产费用为90000元应负担供电车间的电费为27000元供水总量为500000吨其中供水车间耗用350000吨行政管理部门耗用100000吨供水车间2013年4月对辅助生产车间以外的受益单位分配水费的总成本为元
- 下列各项中应计入当期生产成本的有
- 下列各项费用中应计入产品生产成本的是
- 下列说法中正确的有
- 如果企业月末在产品数量较多各月在产品数量变化较大产品成本中直接材料和直接人工等加工成本的比重相差不大月末生产费用在完工产品和在产品之间分配可采用的方法是
- 下列各项中影响废品净损失计算的有
- 下列各项中属于生产费用在完工产品与在产品之间进行分配的方法有
- 某企业生产成本科目的期初余额为10万元本期为生产产品发生直接材料费用80万元直接人工费用15万元制造费用20万元企业行政管理部门发生费用10万元生产成本科目的期末余额为25万元假定该企业只生产一种产品本期结转完工产品成本为万元
- 机修车间交互分配转入的辅助生产费用是万元
- 甲产品在生产过程中需经过两道工序第一道工序定额工时2小时第二道工序定额工时3小时期末甲产品在第一道工序的在产品40件在第二道工序的在产品20件各工序内在产品的完工程度平均为50%作为分配计算在产品加工成本不含原材料成本的依据其期末在产品约当产量为件
- 适用于小批单件生产的成本计算方法是
- 逐步综合结转分步法的缺点是
- 在分配主产品和副产品的生产成本时通常先确定副产品的生产成本然后确定主产品的生产成本
- 可修复废品返修以前发生的生产费用转出计入废品损失加上返修发生的各种费用扣除回收的残料价值和应收的赔款转入生产成本的借方
- 采用顺序分配法分配辅助生产费用时应按辅助生产车间受益多少的顺序排列受益少的排列在先先将费用分配出去受益多的排列在后后将费用分配出去
- 辅助生产费用的分配方法主要包括
- 本月A产品的成本计算正确的是
- A企业今年的产值成本率为48%低于上年的50%表明企业的经济效益变好了
- 下列关于各种成本计算方法的表述中正确的确
- 下列有关成本分析方法的说法中正确的是
- 在产品按固定成本计算的方法不适用于月末在产品数量很大的情况下
- 月末在产品中直接材料的成本为
- 产品成本计算的分批法适用的生产组织特点是
- 需要进行成本还原的产品成本计算方法是
- 工业企业的产品成本明细账可根据其生产组织管理方式和生产工艺特点的不同可按开设
- 下列费用的分配方法中特别适用于季节性生产企业制造费用分配的方法是
- 甲公司产品需经过两道工序加工完成原材料在开始生产时一次投入生产成本在完工产品和在产品之间的分配采用约当产量比例法2014年2月与产品生产成本有关的资料如下1月初在产品费用为直接材料120万元直接人工60万元制造费用20万元本月发生费用为直接材料80万元直接人工100万元制造费用40万元2产品单件工时定额为100小时第一道工序工时定额40小时第二道工序工时定额60小时各工序内均按50%的完工程度计算3本月完工产品560件月末在产品240件其中第一道工序80件第二道工序160件则下列说法中正确的有
- 某公司C产品本月完工产品产量3000件在产品数量400件在产品单位定额成本为直接材料400元直接人工100元制造费用150元C产品本月月初在产品和本月耗用直接材料成本共计1360000元直接人工成本640000元制造费用960000元C产品完工产品总成本为元
- 下列各项中不属于在计算废品损失时需要考虑的因素的是
- 采用直接分配法可以直接将各辅助生产车间发生的成本分配给辅助生产车间以外的各个受益单位或产品
- A公司2013年生产甲乙两种可比产品2012年甲乙产品的单位成本分别为500元和400元实际产量分别为1000件和800件2013年甲乙产品计划产量分别为1100件和1000件计划单位成本分别为490元和390元实际产量分别为1200件和1100件累计实际总成本分别为594000元和434500元2013年甲乙产品可比产品成本降低额合计为元
- 甲产品的生产需经过两道工序第一道工序定额工时2小时第二道工序定额工时3小时期末甲产品在第一道工序的在产品40件在第二道工序的在产品20件作为分配计算在产品加工成本不含原材料成本的依据其期末在产品约当产量为件
- 下列各项费用中不能直接记入生产成本一基本生产成本科目的是
- 如果企业月末在产品数量较大各月末在产品数量变化也较大产品成本中原材料费用和工资等其他费用所占比重相差不大月末可采用的在在产品和完工产品之间分配生产成本的方法是
- 在基本生产车间均进行产品成本计算的情况下不便于通过生产成本明细账分别考查各基本生产车间存货占用资金情况的成本计算方法是
- 在同一个企业里可以采用同一种成本计算方法也可以同时采用多种成本计算方法即使是同一车间的不同产品企业也可能采用不同的成本计算方法
- 机修车间对外的分配率是万元/小时
- 下列各项中影响直接材料成本差异的有
- 下列关于逐步结转分步法的表述不正确的是
- 成本计算期是正确计算产品成本的前提也是区别各种成本计算方法的主要标志
- 甲公司应确认的运输车间和修理车间对外分配的分配率是
- 根据资料1和资料2本期影响当期损益的金额为万元
- 产品成本计算的分批法适用于
- 下列项目中不包括在废品损失内的有
- 甲乙产品应负担的A原材料实际费用为
- 甲公司计入管理费用的辅助生产成本为元
- 针对每月发生的各项间接计入费用不是按月在各批产品之间进行分配而是在产品完工时在各批完工产品之间进行分配的方法是
- 制造费用的分配通常采用的方法有
- 结转废品净损失的会计分录为
- 辅助生产费用交互分配后的实际费用再在之间分配
- 采用在产品按定额成本计价法分配完工产品和月末在产品费用应具备的条件是
- 下列关于平行结转分步法的说法正确的有
- 下列费用中不应计入产品成本的有
- 对比分析法的基数一般是相同的
- 下列关于成本计算方法的主要因素说法错误的是
- 各工序在产品原材料的完工率正确的是
- 正确划分各种费用支出的界限应当遵循的原则是
- 顺序分配法也称为梯形分配法特点就是按照辅助生产车间受益多少的顺序分配费用受益少的先分配受益多的后分配此种方法适用于的企业
- 完工产品的总成本为
- 甲企业2013年的营业收入成本率为75%较2012年72%的营业收入成本率增加了三个百分点这表明企业的经济效益进一步提高
- 某工业企业设有机修和供电两个辅助车间2013年5月在分配辅助生产费用之前机修车间发生费用1300万元按修理工时分配费用提供修理工时600小时其中供电车间耗用20小时供电车间发生费用2500万元按耗电度数分配费用提供供电度数20万度其中机修车间耗用4万度采用代数分配法计算出单位工时成本和每万度电的成本是保留四位小数
- 下列各项中属于产品生产成本表的有
- 结转不可修复废品成本的会计分录为
- 根据上述资料可以计算职工薪酬的分配率为
- 分步法适用于
- 按计划成本分配法的特点是
- 在辅助生产费用的各种分配方法中便于考核和分析各受益单位的成本有利于分清各单位经济责任的是顺序分配法
- 下列分配完工产品成本与在产品成本的方法中能使某种产品本月发生的生产费用就是本月完工产品的成本的有
- 下列关于停工损失说法正确的有
- 为了正确计算产品成本必须正确划分的企业各项正常生产经营成本的界限包括
- 本月完工产品成本为
- 本月完工产品成本为
- 某公司生产主产品的同时还生产了某种副产品副产品分离后需要进一步加工才可以对外出售共发生联合成本80000元副产品进一步加工发生成本4000元当月完工主产品500件副产品100件副产品的市场销售价格为每件112.5元单位税金和利润为25元采用副产品作价扣除法确定主产品成本为元
- 某企业生产的产品需要经过若干加工工序才能形成产成品且月末在产品数量变动较大产品成本中原材料所占比重和直接人工等加工成本的比重相差不大该企业在完工产品和在产品之间分配生产费用时宜采用
- 某公司生产主产品的同时还生产了某种副产品副产品分离后需要进一步加工才可以对外出售共发生联合成本80000元副产品进一步加工发生成本5000元当月完工主产品500件副产品100件副产品的市场销售价格为每件112.5元单位税金和利润为25元采用副产品作价扣除法确定副产品成本与主产品成本分别为元